Beschreibende Statistik/Graphische Darstellung
Will man mithilfe der Daten einer statistischen Erhebung eine Aussage unterstützen, so bieten sich graphische Darstellungen an. Der Betrachter kann die Daten schnell erfassen und die Aussage bleibt viel leichter im Gedächtnis.
Allerdings sind dabei - wie immer - einige wichtige Grundsätze zu beachten. Ansonsten sind auch optisch schöne graphische Darstellungen wenig aussagekräftig.
Grundlegendes zu Diagrammen
Lernziele:
- Sie wissen, dass eine gute graphische Darstellung
- eine Titel,
- eine Legende,
- beschriftete und
- skalierte Achsen hat.
- Sie erkennen, ob ein Diagramm diesen Regeln genügt.
- Sie können diese Regeln benennen.
Mit Diagrammen lassen sich Häufigkeiten in verschiedener Art und Weise veranschaulichen. Jede nach Art des Merkmals und den zugehörigen Merkmalsausprägungen eignen sich manche Darstellungsformen besonders gut - oder eben nicht wirklich gut.
Beispiel Wohnorte der Oberstufenschüler
Liegen die Daten als tabellarische Häufigkeitsverteilung vor, so lassen sich die Informationen zwar gut erkennen, bleiben aber schwer im Gedächtnis.
Für den Leser sollte man die Daten als Diagramm aufbereiten. Dies gelingt nicht immer:
Leider hat wurden hier Titel und Legende vergessen, so dass man als unbedarfter Betrachter gar nicht weiß, was hier dargestellt werden soll. Bleibt auch die Frage, ob ein Kreisdiagramm mit so vielen Segmenten der passende Diagrammtyp ist.
Das geht wirklich besser.
Aussagekräftige graphische Darstellung
Hier kann der Betrachter den Inhalt und die Aussage sofort erfassen. Alle Beschriftungen sind vorhanden und aussagekräftig.
Um die Aussagekraft und Leserlichkeit einer Graphik zu gewährleisten sind einige grundlegende Regeln zu beachten.
Gute Graphiken haben
- eine sprechende Überschrift (Titel),
- beschriftete und
- skalierte Achsen,
- beschriftete Segmente oder eine Legende.
Wenn nötig, werden Werte zu den einzelnen Segmenten (Merkmalsausprägungen) angegeben.
Kommen wir zurück zur Eisdiele „Rabe“. Die absoluten und relativen Häufigkeiten der einzelnen Merkmale haben wir schon bestimmt. Diese wollen wir nun graphisch veranschaulichen, um dem Inhaber die wichtigsten Informationen möglichst gut zugänglich zu machen.
Aber wie bereitet man die einzelnen Merkmale besonders aussagekräftig auf?
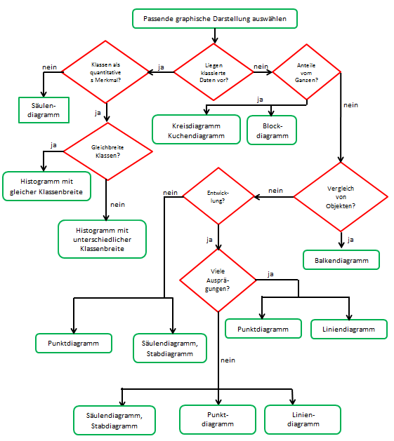
Auswahl des passenden Diagramms
Nicht jeder Diagrammtyp ist gleichermaßen für alle Daten geeignet. Eine Hilfe zur Auswahl des geeigneten Diagrammtyps soll dieses Flussdiagramm liefern:
Übungen
Was ist bei der graphischen Aufbereitung immer zu beachten?
Gute Graphiken haben
- eine sprechende Überschrift (Titel),
- beschriftete und
- skalierte Achsen,
- beschriftete Segmente oder eine Legende.
Wenn nötig, werden Werte zu den einzelnen Segmenten (Merkmalsausprägungen) angegeben.
Lernpfad Beschreibende Statistik
- Grundbegriffe
- Graphische Darstellungen von Häufigkeitsverteilungen
- Lagemaße
(arithmetisches Mittel, Modus, Median) - Streuungsmaße
(mittlere absolute Abweichung, mittlere quadratische Abweichung, Standardabweichung) - Einsatz des Taschenrechners
(Bedienung Casio fx-991DE PLUS)
